收藏本站
热门搜索: A3500  E1910  A1360  25200056  dmem  

FMOC-Glu(TQ3)-OH

 
包装: 100 mg
运保温度: <-15℃冷冻保存,干燥并避光
到货周期: 登录后查看
标准价: ¥客户可见
会员价: ¥客户可见
积分: 客户可见
 
登录之后可加入购物车购买,请您 
对比 收藏

运费与支付说明:

1.含干冰类产品有运费;

2. 必须现金付款或有信用额度的会员才可以直接发货,否则需要等待现金付款信息。

描述:

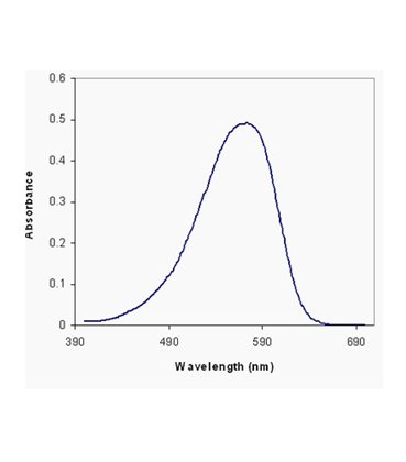
FMOC- Glu(TQ3)-OH是TQ3按序标记赖氨酸的基础,TQ3是最好的荧光淬灭剂,与TAMRA或者其他荧光染料(与TAMRA和Cy3具有相似的光谱特性,例如染料Biodipy TMR)一起制备FRET探针。它也可以与6-HEX的衍生物一起使用。TQ3标记的Glu谷氨酸产品的光谱学相关参数为Ex=570nm;其对应分子量大小为846.95MW。


相关图片

说明书

参考文献

本产品可用于的实验

购此产品的人还购买了

京ICP备15036693号-2    京公网安备11010802025653    版权所有:北京逸优科技有限公司       0.03

 纠 错