收藏本站
热门搜索: A3500  E1910  A1360  25200056  dmem  

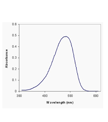
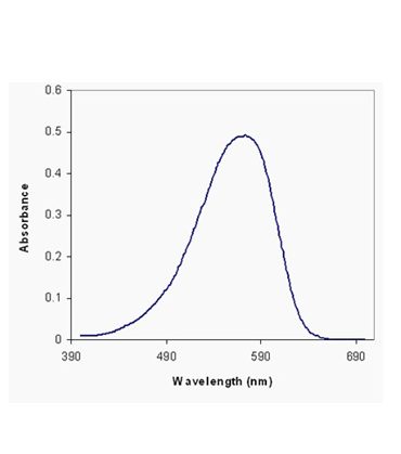
Tide Quencher™ 3 succinimidyl ester [TQ3 SE]

 
包装: 25 mg
运保温度: Freeze (<-15 °C) Avoid light
到货周期: 登录后查看
标准价: ¥客户可见
会员价: ¥客户可见
积分: 客户可见
 
登录之后可加入购物车购买,请您 
对比 收藏

运费与支付说明:

1.含干冰类产品有运费;

2. 必须现金付款或有信用额度的会员才可以直接发货,否则需要等待现金付款信息。

描述:

TQ3 is designed to be a superior quencher to TAMRA, TF3 and Cy3. TQ3 has (a). much stronger absorption; (b). much higher quenching efficiency; and (c). versatile reactive forms with desired solubility for labeling oligonucleotides and peptides. This TQ3 product is primarily used for labeling peptides. It is also used for post-labeling of amino-modified oligonucleotides.


相关图片

说明书

参考文献

本产品可用于的实验

购此产品的人还购买了

京ICP备15036693号-2    京公网安备11010802025653    版权所有:北京逸优科技有限公司       0.03

 纠 错