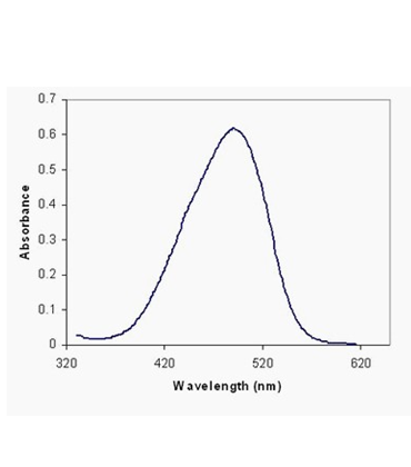
TQ1 is designed to be a superior quencher alternative to DABCYL. Compared to DABCYL, TQ1 have (a). much stronger absorption; (b). much higher quenching efficiency; and (c). versatile reactive forms with desired solubility for labeling oligonucleotides and peptides. This TQ1 product is primarily used for the in-synthesis labeling of oligonucleotides.