收藏本站
热门搜索: A3500  E1910  A1360  25200056  dmem  

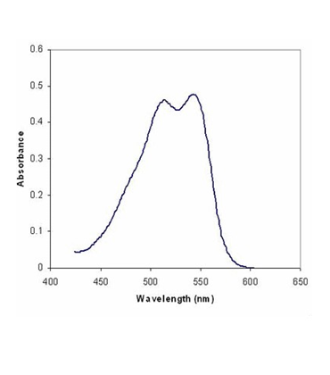
Tide Quencher™ 2WS, SE [TQ2WS, SE]

 
包装: 5 mg
运保温度: Freeze (<-15 °C) Avoid light
到货周期: 登录后查看
标准价: ¥客户可见
会员价: ¥客户可见
积分: 客户可见
 
登录之后可加入购物车购买,请您 
对比 收藏

运费与支付说明:

1.含干冰类产品有运费;

2. 必须现金付款或有信用额度的会员才可以直接发货,否则需要等待现金付款信息。

描述:

TQ2WS is designed to be a superior quencher to FAM, HEX, TET, JOE, TF2 and rhodamine 6G. TQ2WS has (a). much stronger absorption; (b). much higher quenching efficiency; and (c). versatile reactive forms with much greater water solubility than other existing quenchers for labeling oligonucleotides and peptides. This TQ2WS product is the most-water soluble and non-fluorescent quencher for labeling oligos and peptides. We have demonstrated that TQ2WS is extremely useful for enhancing the water solubility of hydrophobic peptides. TQ2WS, SE readily reacts with aliphatic amines including amino acids, peptides, amino-modified oligos and proteins


相关图片

说明书

参考文献

本产品可用于的实验

购此产品的人还购买了

京ICP备15036693号-2    京公网安备11010802025653    版权所有:北京逸优科技有限公司       0.03

 纠 错